توضیحات
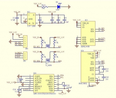
ماژول IMU-GY-85 دارای نه محور میباشد که به ترتیب دارای سه محور ژیروسکوپ، سه محور شتاب و سه محور میدان مغناطیسی است. قرار گرفتن سه چیپ با نامهای HMC5883L ،ITG3205 و ADXL345 که از پروتکل ارتباطی I2C پشتیبانی میکنند باعث شده بتوان به سادگی با این ماژول ارتباط برقرار کرد و حتی بتوان بسیاری از پروژههای DIY خود را انجام داد.
توضیحات هر یک از چیپهای استفاده شده بر روی این ماژول به صورت زیر است:
چیپ ADXL345 به دلیل اندازه کوچک، مصرف انرژی پایین و سه محور شتاب با دقت اندازهگیری 13 بیتی تا 16g کاربردهای فراوانی دارد که از مهمترین آنها میتوان به استفاده در تلفنهای همراه، اندازهگیری شتاب استاتیک ثابت گرانش در سنجش شیب و همینطور اندازهگیری شتاب دینامیکی حرکت و شوک اشاره کرد.
از ویژگیهای چیپ HMC5883L میتوان به اندازهگیری میدانهای مغناطیسی با رابط دیجیتال برای برنامههای کاربردی از جمله استفاده در قطبنما اشاره کرد. HMC5883L با دقت بالا از سری سنسورهای مقاومت مغناطیسی HMC118X است که با قرار گرفتن 12 بیت ADC با دقت قطبنما 1 درجه تا 2 درجه بسیار پرکاربرد است.
ITG3205 خروجی دیجیتال ژیروسکوپ را فراهم میکند که نام دیگر آن سنسور زاویهایی است. 16 بیت آنالوگ، مبدل آنالوگ به دیجیتال تنها بخشی از قابلیتهای این چیپ است و پشتیبانی از پروتکل I2C باعث شده این چیپ پرکاربرد باشد.
سایر ویژگیها:
- سطح ولتاژ 3v_5v :IO
- فاصله هر پین با یکدیگر: 2.45mm
با توجه به اینکه از طریق ماژول نه محوره IMU-GY-85 میتوان به برد آردوینو متصل شد و بسیاری از پروژههای DIY خود را انجام داد، نظر شما راجع به سایر ویژگیهای این محصول چیست؟ دیدگاه خود را با ما در میان بگذارید.
مشخصات فنی
(IIC communication protocol (fully compatible with 3v-5V systems, including LLC circuit